beat365体育官方网站

beat365体育官方网站
  • 一站式服务平台
  • 智慧校园
  • 书记信箱
  • 监督举报
  • 首页
  • beat365体育官方网站
    • beat365体育官方网站
    • 历史沿革
    • 学院创始人
    • 理事会
    • 党委
    • 行政
    • 监事会
    • 名师风采
    • 校园风光
    • 历任领导
    • 校训校徽校歌
  • 新闻中心
    • beat365要闻
    • 院(部)动态
    • 学术活动
    • 信息公开
    • 媒体beat365
    • beat365学子
    • 领导关怀
    • beat365视频
    • 图说beat365
    • 图片新闻
  • 机构设置
    • 理事会
    • 党政单位
    • 监事会
    • 教学单位
    • 教辅单位
  • 党务公开
    • 党委办公室
    • 纪委办、监察处
    • 校工会、校关工委
  • 教学管理
    • 教务处
    • 实验实训中心
    • 教学质量监控
  • 科学研究
  • 人力资源
  • 合作交流
    • 国际交流合作处
  • 招生就业
    • 招生网
    • 就业网

新闻中心

首页  新闻中心  信息公开
  • beat365要闻
  • 院(部)动态
  • 学术活动
  • 信息公开
  • 媒体beat365
  • beat365学子
  • 领导关怀
  • beat365视频
  • 图说beat365
  • 图片新闻

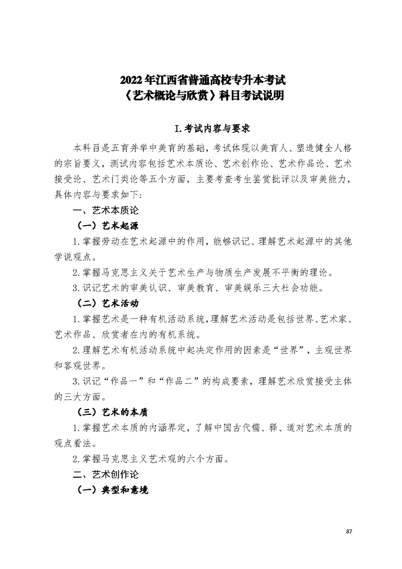
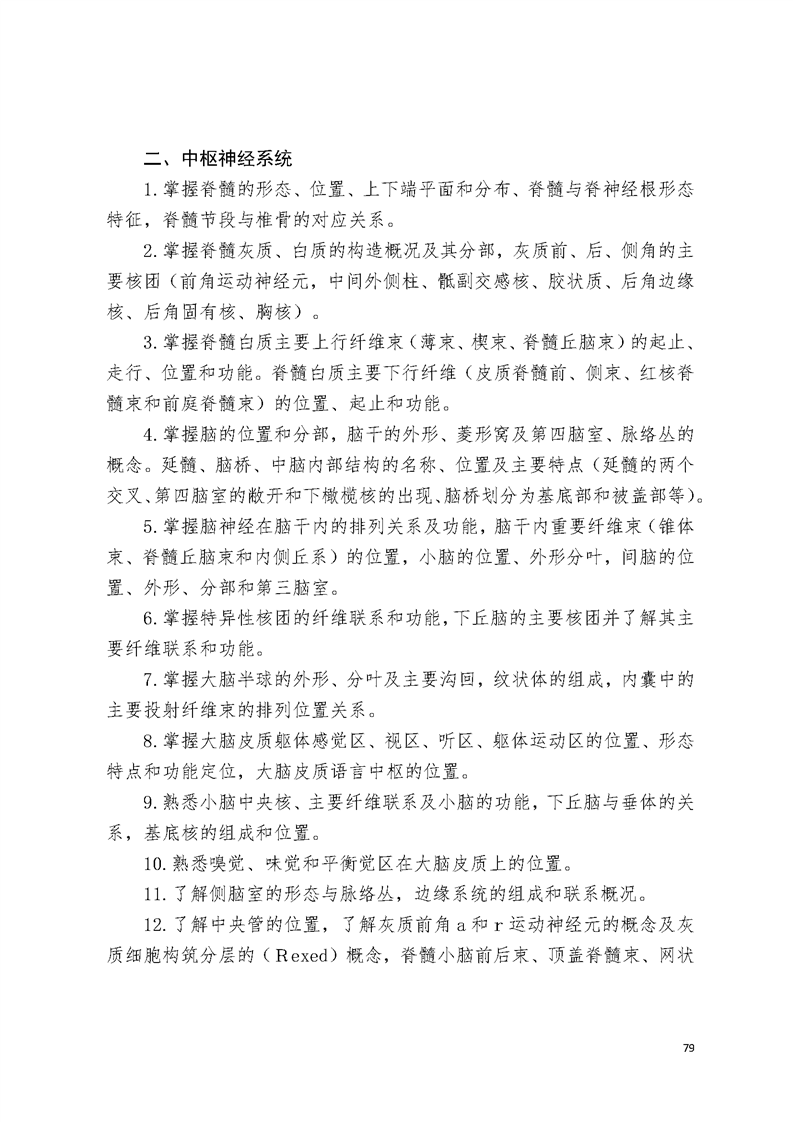
2022 年江西省普通高校专升本考试 各科目考试说明

资料来源:beat365体育官方网站 时间:2022-01-09 浏览次数:168






























































































上一篇:下一篇:
分享到:

热门要闻

  • 2026.01.14
    郑光泉在beat365体育官方网站调研
  • 2026.02.08
    剪纸写福、打糍击鼓 beat365体育官方网站国际留学生在分宜感受“中国年”
  • 2026.02.04
    beat365体育官方网站人工智能与数据科学学院学子在华为ICT省赛狂揽9奖!
  • 2026.02.04
    感知beat365底蕴,邂逅新余风情,做中外文化交流友好使者
  • 2026.02.03
    魏建克主持召开学校党委会会议
  • 2026.02.01
    beat365召开党委领导班子2025年度民主生活会会前学习暨党委理论学习中心组学习会
  • 2026.01.31
    魏建克率队深入新余企业拓岗促就业
  • 2026.01.31
    【喜报】beat365一教改项目获第二期“国产软件进课堂”教学改革项目银奖
  • 2026.01.24
    赴韩访学拓视野 研学交流启新程——beat365体育官方网站师生代表团顺利启程并完成首日学术参访
外部链接
  • 南昌大学
  • 江西省教育厅
  • 教育部
党委机关
  • 党委办公室(0790-6350097)
  • 党委组织部(0790-6348084)
  • 党委宣传部(0790-6355322)
  • 统战部(民族宗教事务处)
  • 督导专员办公室、纪委办、监察处(0790-6337668)
  • 理事会办公室、发展规划处(0790-6355321)
教学单位
  • 电子信息工程学院
  • 智能制造与建造学院
  • 人工智能与数据科学学院
  • 智慧产业学院
  • 抱石艺术学院
  • 语言与传播学院
  • 经济管理学院
  • 马克思主义学院
  • 实验实训中心
教辅单位
  • 图书馆
  • 医务所
  • 继续教育学院(0790-6350295)
  • beat365体育官方网站
    • beat365体育官方网站
    • 历史沿革
    • 学院创始人
    • 理事会
    • 党委
    • 行政
    • 监事会
    • 名师风采
    • 校园风光
    • 历任领导
    • 校训校徽校歌
  • 新闻中心
    • beat365要闻
    • 院(部)动态
    • 学术活动
    • 信息公开
    • 媒体beat365
    • beat365学子
    • 领导关怀
    • beat365视频
    • 图说beat365
    • 图片新闻
  • 机构设置
    • 理事会
    • 党政单位
    • 监事会
    • 教学单位
    • 教辅单位
  • 党务公开
    • 党委办公室
    • 纪委办、监察处
    • 校工会、校关工委
  • 教学管理
    • 教务处
    • 实验实训中心
    • 教学质量监控
  • 科学研究
  • 人力资源
  • 合作交流
    • 国际交流合作处
  • 招生就业
    • 招生网
    • 就业网
江西省新余市天工南大道1688号 0790-6341022
留学生成绩查询 学历认证 校园邮箱 超星网络教学平台

备案信息:©2025 Copyright © beat·365(中国) - 官方网站. All Rights Reserved 赣ICP备 赣公网安备

TOP